Mastitis puerperalis KSW
Inhaltsverzeichnis
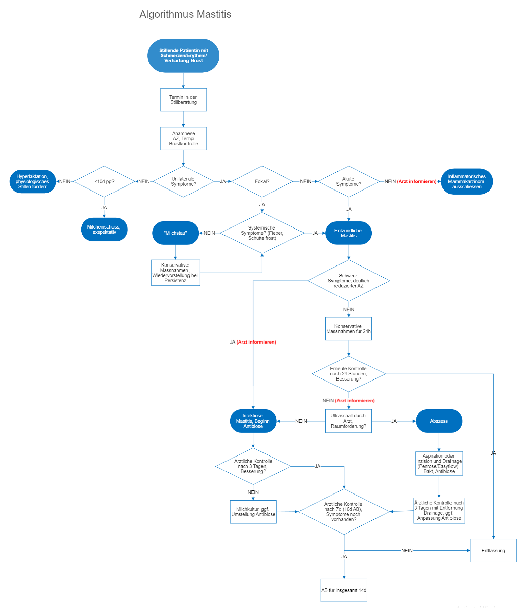
Definition
ICD-10: O91
Mastitis puerperalis beschreibt ein Spektrum an entzündlichen Brusterkrankungen in der Stillzeit.
Pathophysiologie: Verengung der duktalen Lumina aufgrund von Gewebeödem und Hyperämie (assoziiert mit Hyperlaktation) und bakterieller Dysbiose. Die Brust ist eine dynamische Drüse, die auf hormonelles Feedback reagiert, kein "Milchbehälter". Subakute Mastitiden erfolgen durch chronischer Dysbiose mit bakterieller Biofilmbildung.
Keimspektrum: meist Staphylococcus aureus, MRSA, seltener Streptococcus pyogenes (Gruppe A oder B), E. coli, Bacteriodes species, Corynebacterium species, koagulase-negative Staphylococci (v.a. subakute Mastitis)
Klinik
Duktale Verengung ("Milchstau"): mikroskopische Entzündung und Verengung der Drüsen, fokale Verhärtung, ggf. dolent, kann mild gerötet sein, keine systemischen Beschwerden.
Inflammatorische Mastitis: dolente fokale Verhärtung, Überwärmung, Rötung mit systemischen Beschwerden (Fieber, Schüttelfrost, Tachykardie).
Bakterielle Mastitis: Cellulitis mit Verschlechterung des Erythems und der Verhärtung, kann mehrere Quadranten betreffen.
Subakute Mastitis: brennende Schmerzen, Milchbläschen mamillär, rezidivierende Verhärtungen, St.n. Mastitis.
Abszess: Eiterkollektion. 3-11% der Mastitis Patientinnen, oft kein Fieber.
Differentialdiagnosen
Milcheinschuss: bilaterale Schwellung der Mammae, meist 3-5d pp, nach Sectio bis zu 10d pp. Mögliche weitere Symptome: Rötung, Überwärmung, Fieber.
Galactocele: zystische milchgefüllte Raumforderung, meist oligosymptomatisch, häufig durch übermässiges Stillen/Pumpen verursacht, Infektionsgefahr bei wiederholten Aspirationen.
Inflammatorisches Mammakarzinom: Erythem, Überwärmung, peau d'orange.
Diagnostik
Die Diagnose ist klinisch. Lc und CRP bestimmen bei AZ Verschlechterung.
Bakteriologischer Abstrich der Milch bei beidseitiger Mastitis oder fehlendem Therapieerfolg unter Antibiotika nach 24 h.
Mammasonographie zum Ausschluss eines Abszesses bei Unklarheit.
Selten Blutkulturen bei Fieber unklarer Genese.
Therapie
Antibiotika meist primär nicht nötig, erst bei fehlendem Ansprechen auf effektive lokale Massnahmen über 24h oder Rezidiven.
Primär kein Abstillen nötig, im akuten Stadium nicht empfohlen.
Konservative Massnahmen
- Kühlen: bis zu alle 30 Minuten für 10 Minuten, kein Eis direkt auf die Haut, Mamille aussparen
- NSAR: hochdosiertes Ibuprofen 600-800 mg alle 8h
- Sonnenblumen/Soja Lecithin 5-10 g/d (z.B. von Burgerstein erhältlich)
- Physiologisches Stillen on demand: regelmässiges Stillen nach Bedarf des Kindes, kein zusätzliches Pumpen. Die Brust kann man nicht "entleeren". Bei Hyperlaktation kann die Verhärtung kann zunächst schlimmer werden, wenn nicht so häufig gestillt/gepumpt wird, aber im Verlauf werden zukünftige Mastitisepisoden vermieden durch Downregulierung der Milchproduktion. Bei fehlendem Milchfluss (ödematöse retroareoläre Region) -> weiter mit antientzündlichen Massnahmen, Stillen von der kontralateralen Seite, ggf. sanftes Ausstreichen. Pumpen vermeiden, möglichst nur, wenn vom Säugling getrennt. Stillhütchen vermeiden, wenn möglich.
- genug Trinken (erhöhter Flüssigkeitsbedarf)
- Was nicht hilft: Wärme (Vasodilatation), Massage (gewebeschädigend -> infektionsfördernd), übermässiges Stillen/Abpumpen (führt zu Hyperlaktation), gefährliche Stillpositionen (z.B. Vierfüssler: Erstickungsgefahr), topische Produkte (z.B. Pfefferminzöl auf die Mamille)
Antibiotika
- First line: Flucloxacillin (in der Schweiz nicht mehr erhältlich), Co-Amoxi 625 mg 3x/d für 10-14d, Cefuroxim 500 mg 2x/d für 10-14d, Clindamycin (bei Allergie, MRSA, wirkt nur bakteriostatisch) 300 mg 4x/d für 10-14d.
- Second line: Bactrim forte (v.a. bei MRSA) 2x/d für 10d (CAVE: Vorsicht bei Neugeborenen, nicht im 1. Lebensmonat empfohlen; nicht bei Frühgeborene, Neugeborene mit Hyperbilirubinämie oder Glucose-6-Phosphat-Dehydrogenase-Mangel).
- Probiotika bei rezidivierenden Mastitiden in Erwägung ziehen (Limosilactobacillus fermentum or Ligilactobacillus salivarius, z.B. Mambiotic).
Abszess
- Nadelaspiration bevorzugen, muss ggf. wiederholt werden.
- Alternativ: Stichinzision mit Drainageeinlage (Penrose bevorzugt, alternativ EasyFlow) für 3-5d (Videoanleitung). Die Inzision erfolgt radiär, nicht quer (möglichst wenig Drüsenschaden), nicht perimamillär! -> möglichst mamillenfern, sodass das Stillen/Pumpen nicht beeinträchtigt wird.
- Keine VAC Therapien, kein Auspacken der Wunde mit z.B. Aquacel (Gefahr Milchfistel).
- Galactocele: Therapie der Hyperlaktation, Stichinzision mit Drainage (s.o.)
Referenzen
Angelopoulou A, Field D, Ryan CA, Stanton C, Hill C, Ross RP. The microbiology and treatment of human mastitis. Medical microbiology and immunology. 2018 Apr;207:83-94.
Irusen H, Rohwer AC, Steyn DW, Young T. Treatments for breast abscesses in breastfeeding women. Cochrane Database of Systematic Reviews. 2015(8).
Jacobs A, Abou-Dakn M, Becker K, Both D, Gatermann S, Gresens R, Groß M, Jochum F, Kühnert M, Rouw E, Scheele M. S3-guidelines for the treatment of inflammatory breast disease during the lactation period. Geburtshilfe und Frauenheilkunde. 2013 Dec;73(12):1202-8.
Jiménez E, de Andrés J, Manrique M, Pareja-Tobes P, Tobes R, Martínez-Blanch JF, Codoñer FM, Ramón D, Fernández L, Rodríguez JM. Metagenomic analysis of milk of healthy and mastitis-suffering women. Journal of Human Lactation. 2015 Aug;31(3):406-15.
Johnson HM, Eglash A, Mitchell KB, Leeper K, Smillie CM, Moore-Ostby L, Manson N, Simon L, Academy of Breastfeeding Medicine. ABM Clinical Protocol# 32: management of hyperlactation. Breastfeeding Medicine. 2020 Mar 1;15(3):129-34.
Louis-Jacques AF, Berwick M, Mitchell KB. Risk Factors, Symptoms, and Treatment of Lactational Mastitis. JAMA. 2023 Jan 26.
Mitchell KB. Mastitis, Engorgement, and Breast Tissue Complications [Internet]. Physician’s Guide to Breastfeeding. [cited 2023 May 26]. Available from: https://physicianguidetobreastfeeding.org/maternal-concerns/mastitis-and-associated-complications/#phlegmon-abscess-galactocele
Mitchell KB, Johnson HM, Rodríguez JM, Eglash A, Scherzinger C, Widmer K, Berens P, Miller B, Academy of Breastfeeding Medicine. Academy of Breastfeeding Medicine Clinical Protocol# 36: The Mastitis Spectrum, Revised 2022. Breastfeeding Medicine. 2022 May 1;17(5):360-76.
Pesce CE, Yao K. Abscess/infections/periareolar mastitis. Ann Breast Surg 2021;5:25.
Pileri P, Sartani A, Mazzocco MI, Giani S, Rimoldi S, Pietropaolo G, Pertusati A, Vella A, Bazzi L, Cetin I. Management of Breast Abscess during Breastfeeding. International Journal of Environmental Research and Public Health. 2022 May 9;19(9):5762.
Handbuch Geburtshilfe, Prof. Roland Zimmermann, 2018
Autor: L. Ederhof
Autorisiert: L. Sultan-Beyer
KSW Version: 1.0/12/2023