Beurteilung Adnexbefund mit IOTA-Kriterien
Inhaltsverzeichnis- Grundlage
- Praktisches Vorgehen
- Flussdiagramm Vorgehen Adnexbeurteilung
- Easy Descriptors
- Simple rules
- IOTA Nomenklatur
Grundlage
Verschiedene Modelle zur Beurteilung von Adnexbefunden:
IOTA simple rules- 5 maligne und 5 benigne Merkmale. Einfach anwendbar, ca 25% der Befunde nicht klassifizierbar
IOTA Adnex- Multivariabler Risiko- score. Differenziert 5 Tumorsubtypen incl. Borderlinetumor und Ovarialmetastasen (aktuell nur verfügbar mit kostenpflichtigem Abonnement auf www.gynaia.com und nach IOTA- Zertifizierung)
O-RADS 5-Kategorien- System analog zu BI-RADS. Standartisierte Befundung.
ROMA (CA-125 plus HE-4) Serummarker- Score ohne Bildgebung. Menopausenstatus- abhängig.
Praktisches Vorgehen
Von der IOTA-Group (www.iotagroup.org) besteht eine evaluierte Nomenklatur und Regeln für die Beurteilung von Adnexbefunden.
Die "Easy descriptors" und "simple rules" liegen AUSGEDRUCKT in allen Untersuchungszimmern am Computerarbeitsplatz parat!
Alle Adnexbefunde, welche im gynäkologischen Ambulatorium gesehen werden, müssen nach diesen Regeln / Kriterien beurteilt werden.
Beachte: Keine Bestimmung von Tumormarkern bei Befunden, welche gemäss IOTA als benigne einzustufen sind!
Anwendung: Beschreibung der zutreffenden "easy descriptors" bzw. zutreffenden "simple rules" zusammen mit der möglichen DD in der Diagnoseliste in folgender Weise:
Adnexbefund (re/li), nach IOTA (benigne / unsicher / maligne), IOTA BD / MD / B / M.... DD: .... / nach Adnex model am ehesten...
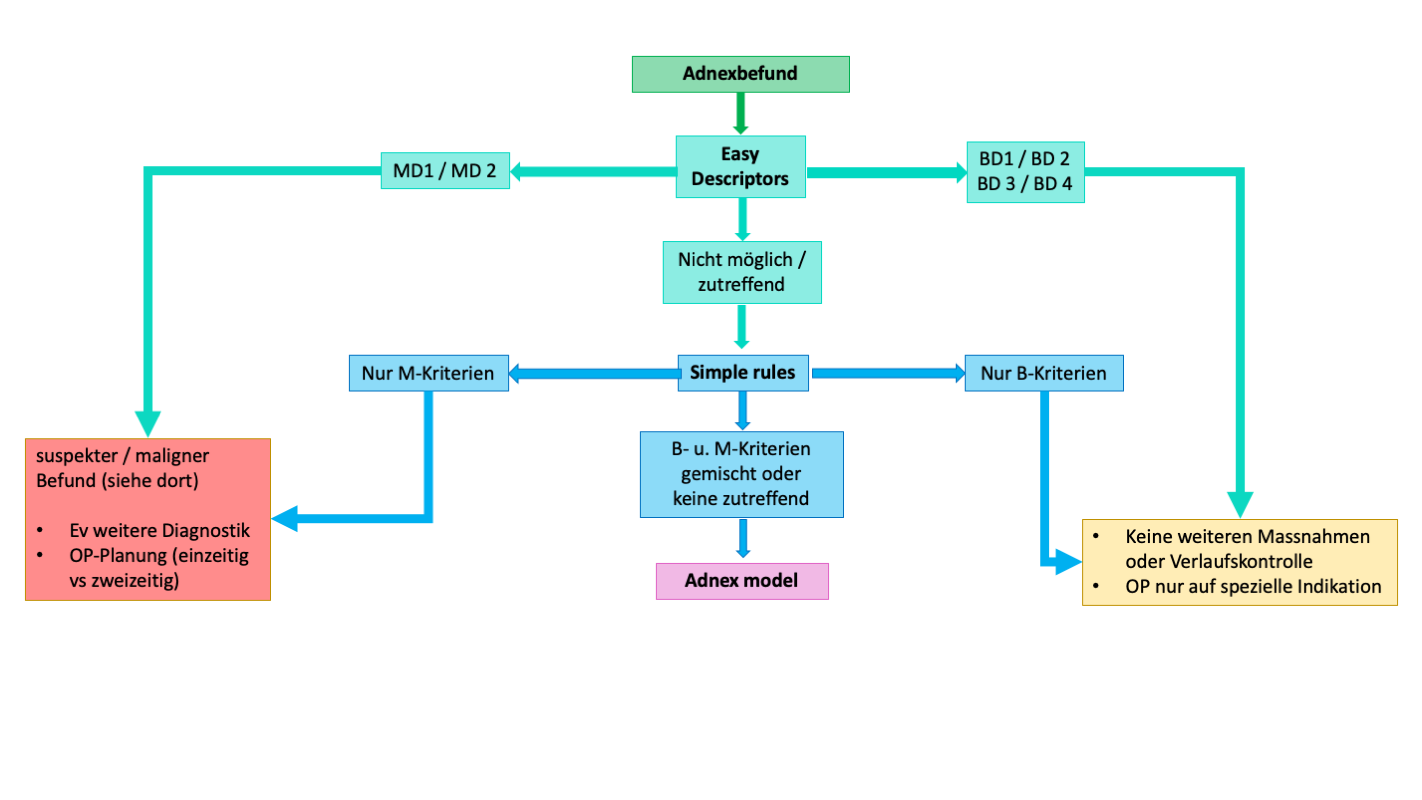
Flussdiagramm Vorgehen Adnexbeurteilung





Autorenschaft: C. Becker
Autorisiert: S. Meili
KSW-Version: 2.0, 03/2026