Zervixkarzinom
Inhaltsverzeichnis- Zugrundeliegende Leitlinien
- Eintrittswege in das Gynäkologische Tumorzentrum
- Diagnostik
- Pathologische Befundung gemäss Nomenklatur WHO FIGO Modifikation 2018 / TNM 2010
- Tumorboard
- Therapie
- Literatur
Zugrundeliegende Leitlinien
Die Diagnostik, Therapie und Nachsorge des Zervixkarzinoms richtet sich nach den aktuellen S3-Leitlinien.
NCCN Clinical Practice Guidelines in Oncology:
Cervical Cancer (NCCN)
NICE Pathways Cervical Cancer (NICE)
Dieser Artikel konkretisiert KSW-spezifische Verfahrensanweisungen.
Eintrittswege in das Gynäkologische Tumorzentrum
Die Patientinnen werden in der Gynäkologischen Tumorsprechstunde, bzw. in der allgemeinen Sprechstunde vorgestellt. ZuweiserInnen in der Primärsituation sind vor allem GynäkologInnen und HausärztInnen/hauseigene Dysplasiesprechstunde
Die Verteilung der Zuständigkeiten ist wie folgt:
|
Malignom, gesichert |
Allg. Gyn. Amb. |
Dysplasie-sprech-stunde |
Gynäkologische Tumor-sprechstunde |
Nieder-gelassene ÄrztInnen |
Gyn. stationär |
|
prästationäre Vorstellung |
|
x |
x |
|
|
|
Chefvorstellung/ |
|
|
x |
|
|
|
Abschluss-gespräch |
|
|
x |
|
x |
|
Nachsorge |
|
|
(x) |
x |
|
Diagnostik
Präkanzerosen, CIN
Die Definition der Dysplasie erfolgt nach Schweregrad der zellulären Atypien und deren Ausdehnung im Bereich des Plattenepithels der Zervix uteri gemäss WHO:
CIN I geringgradige Dysplasie
CIN II mässiggradige Dysplasie
CIN III hochgradige Dysplasie und Carcinoma in situ (CIS)
Bei fehlendem klinisch relevanten Unterschied im biologischem Verhalten der hochgradigen Dysplasie und des CIS werden diese unter CIN III subsumiert.
Präoperativ / Sprechstunde bei Erstdiagnose
Anamnese
-
Checkliste Gynäkologische Onkologie
Klärung des Menopausenstatus (relevant für potentielle Oopexie bzw. Adnektomie) - Junge Frauen: Kinderwunsch? Schwangerschaft?
Untersuchung
- Spiegeleinstellung, histologische Sicherung, falls noch nicht erfolgt
- Kolposkopie der Portio und Vagina mit Fotodokumentation
- Rektovaginale Palpation (Beurteilung der Parametrien) durch OperateurIn
- Transvaginaler Ultraschall (Größe Tumor, Blaseninfiltration?)
- Ultraschall Abdomen (Harnstau)
- Sonografie Scalenus-Region
Bildgebung
- CT Thorax/ Abdomen/ Becken ab FIGO IB2
- MRT Becken ab FIGO IB2
- Kein routinemässiges PET CT
Labor
- In der Anästhesiesprechstunde nach Verordnung
- HIV Status
- Falls Mangelernährung: Ernährungsberatung
Anmeldung Tumorboard
GON-Erstkontakt
Nachsorge
Nachsorge bei gynäkologischen Tumoren
Empfehlungen gynäkologisch onkologische Nachsorge, AGO, [1]
6 Wochen postoperativ findet ein Gespräch mit der GON statt, die Patientin wird hierfür durch die GON aufgeboten.
Rezidiv-Diagnostik
Zusätzlich zur Untersuchung und Anamnese wie bei Erstdiagnose
- MRI
- PET-CT
- Nieren Sonografie
Pathologische Befundung gemäss Nomenklatur WHO FIGO Modifikation 2018 / TNM 2010
|
FIGO Stadium |
Beschreibung |
|
FIGO I FIGO IA FIGO IA1 FIGO IA2 FIGO IB FIGO IB1 FIGO IB2 FIGO IB3 |
Befall der Zervix Nur mikroskopischer Tumor, Invasionstiefe < 5mm Invasionstiefe < 3mm Invasionstiefe ≥ 3 - < 5mm Klinisch sichtbarer Tumor, Invasionstiefe > 5mm ≥ 5mm - < 2cm ≥ 2cm - < 4cm ≥ 4cm |
|
FIGO II
FIGO IIA1 FIGO IIA2 FIGO IIB |
Befall obere 2/3 der Vagina (IIA) und/oder Parametrien (IIB) ohne Beckenwandbefall Parametrien frei Tumor klinisch sichtbar < 4cm, Parametrien frei Tumor klinisch sichtbar ≥ 4cm, Parametrien frei Parametrien befallen, Beckenwand frei |
|
FIGO III FIGO IIIB
FIGO IIIC1 FIGO IIIC2
|
FIGO III Beckenwand und/ oder unteres 1/3 der Vagina und/ oder Nierenstau und/ oder Befall der pelvinen/ paraaortalen Lymphknoten Beckenwandbefall und oder Nierenstau/ Funktionsverlust Niere IIIC Lymphknotenbefall IIIC1 (*) nur Befall der pelvinen Lymphknoten IIIC2 (*) Befall der paraaortalen Lymphknoten (*) „r“ für „radiologisch“ und „p“ für „pathologisch“ werden hinzugefügt |
|
FIGO IV FIGO IV A FIGO IV B |
Befall außerhalb des Beckens oder Rektum-/Blasenmukosa Übergang auf anliegende Beckenorgane Fernmetastasen |
|
TNM Klassifikation |
Beschreibung |
|
Tx |
Primärtumor kann nicht beurteilt werden |
|
T0 |
Kein Anhalt für einen Tumor |
|
Tis |
Carcinoma in situ |
|
T1 T1a
T1a2 T1b T1b1 T1b2 |
Befall der Zervix Nur mikroskopischer Tumor, Invasionstiefe < 5mm und Oberflächenausdehnung ≤ 7mm Invasionstiefe ≤ 3mm, horizontale Ausdehnung ≤ 7mm Invasionstiefe > 3mm, horizontale Ausdehnung ≤ 7mm Klinisch sichtbarer Tumor, horizontal > 7mm Klinisch erkennbare Läsion, ≤ 4cm Klinisch erkennbare Läsion, > 4cm |
|
T2
T2a1 T2a2 T2b |
Befall obere 2/3 der Vagina und/oder Parametrien ohne Beckenwandbefall Parametrien frei Tumor ≤ 4cm Tumor > 4cm Parametrien befallen |
|
T3
T3b
|
Beckenwand und/ oder unteres 1/3 der Vagina und/ oder Nierenstau unteres 1/3 der Vagina, Beckenwand frei Beckenwandbefall und oder Nierenstau/ Funktionsverlust Niere |
|
T4
T4b |
Befall ausserhalb des Beckens oder Rektum-/Blasenmukosa Übergang auf anliegende Beckenorgane Fernmetastasen |
|
Nx |
Keine Aussage zu Lymphknotenbefall möglich |
|
N0 |
Keine regionären Lymphknotenmetastasen |
|
N1 |
Metastasen in regionäre Lymphknoten |
|
M0 |
Keine Fernmetastasen nachweisbar |
|
M1 M1a M1b M1c |
Der Tumor hat Fernmetastasen gebildet Metastasen in nicht-regionären Lymphknoten Metastasen in den Knochen Metastasen in anderen Organen |
Tumorboard
Es gelten die Richtlinien zum Tumorboard des Tumorzentrums des Kantonsspital Winterthurs.
Vorgestellt werden
- Alle Patientinnen nach histologischer Sicherung und vor der ersten Therapie
- Alle Patientinnen nach Ersttherapie
- Patientinnen bei Verdacht auf Auftreten eines Rezidivs
Die Möglichkeit einer Studienteilnahme wird grundsätzlich diskutiert.
Der Eintrag ins Tumorregister erfolgt nach Aufklärung der Patientin (Broschüre Tumorregister).
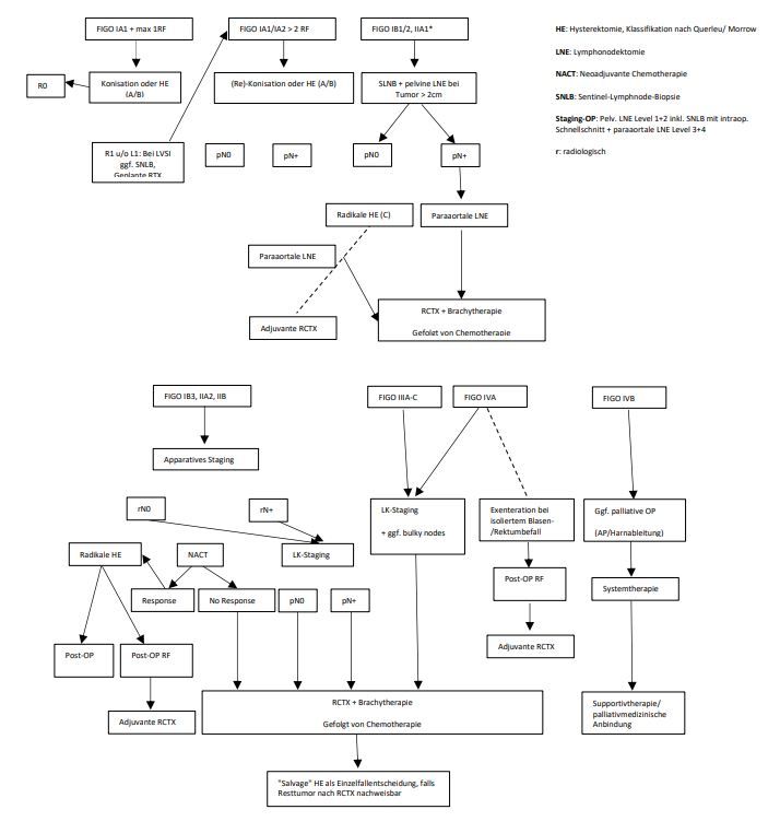
Therapie
Indikationsspezifisch (nach Vorstellung am Tumorboard) gemäss der S3-Leitlinien [2] und Therapiestandards der Kliniken Essen-Mitte [3].
Eine radikale Hysterektomie findet nach Publikation des LACC Trials nur mehr per offenen Zugang statt. Ramirez, Frumovitz [4].

Rezidiv Zervixkarzinom
Radiochemotherapie in kurativer Intention falls die Patientin nicht vorbestrahlt ist.
OP-Indikation in Einzelfällen:
- Voraussetzung: guter AZ, Pat.-Wunsch
- Abhängig von Lokalisation und Vortherapie
- Nach Ausschluss von Fernmetastasen
- ggf. exenterative Verfahren oder erweiterte Beckenwandresektion
- ggf. in Kooperation mit Strahlentherapie wegen Applikatoreinlage für Brachytherapie (CORT)
- Brachytherapie (CORT)
Literatur
- Empfehlungen gynäkologisch onkologische Nachsorge, AGO (Arbeitsgemeinschaft für gynäkologische Onkologie und Brustgesundheit der SGGG), 2009.
- Leitlinienprogramm Onkologie (Deutsche Krebsgesellschaft, Deutsche Krebshilfe, AWMF): S3-Leitlinie Diagnostik, Therapie und Nachsorge der Patientin mit Zervixkarzinom, Langversion, 2.1 – Mai 2021 AWMF-Registernummer: 032/033OL
- Du Bois A, Kümmel S. Therapiestandards der Kliniken für Gynäkologie & Gynäkologische Onkologie. Kliniken Essen-Mitte (KEM), Essen, Deutschland.2020.
- Ramirez PT, Frumovitz M, Pareja R, Lopez A, Vieira M, Ribeiro R, et al. Minimally Invasive versus Abdominal Radical Hysterectomy for Cervical Cancer. N Engl J Med. 2018;379(20):1895-904.
Autor: S. Meili
KSW Version: 3.0, 04/2025